注:本文为删减版,不可直接引用。原中英文全文刊发于《景观设计学》(Landscape Architecture Frontiers)2024年第13卷第1期。获取全文免费下载链接请点击“阅读原文”;参考引用格式见文末。
导 读
本研究旨在基于鸟瞰–目视视角系统地评估绿地暴露水平,剖析绿地暴露的地理–社会公平性分异并提出规划调控策略。本文以南京市中心城区为研究区域,首先从鸟瞰视角下的绿地组成和配置及目视视角下的绿量和街景感知质量构建绿地暴露评估体系,评估绿地暴露的地理公平性。其次,选取房价作为社会经济指标,使用空间回归模型分析绿地暴露与房价水平的空间关联,评估绿地暴露的社会公平性。研究发现:1)研究区域内绿地暴露在地理公平性和社会公平性层面均存在显著失衡现象;2)目视视角下的绿地暴露指标与房价水平的空间自相关性为0.08~0.29,普遍高于鸟瞰视角(0.02~0.13);3)绿地暴露与房价的空间关联存在显著分异特征,高房价群体更易享受绿地服务。
关键词
暴露生态学;绿地暴露;城市绿地;地理公平;社会公平;空间回归模型
鸟瞰–目视视角下城市绿地暴露的
地理和社会公平性分异研究
Examining the Heterogeneity of Geographical and Social Equity
of Urban Green Space Exposure at Overhead and Eye Levels
承颖怡1
余兆武2
张金光1
1 南京林业大学风景园林学院
2 复旦大学环境科学与工程系
本文引用格式 / PLEASE CITE THIS ARTICLE AS
Cheng, Y., Yu, Z., & Zhang, J. (2025). Examining the heterogeneity of geographical and social equity of urban green space exposure at overhead and eye levels. Landscape Architecture Frontiers, 13(1), 13‒33. https://doi.org/10.15302/J-LAF-0-020031
引言
绿地是城市中重要的生态空间,然而在高密度城区,这类资源往往十分稀缺,容易引发公平性问题。绿地暴露(green space exposure,GSE)是指居民与城市绿地直接或间接的接触与互动。居民能够充分暴露于城市绿地中是实现绿地健康促进效益的先决条件。近年来,随着大数据与机器学习技术的普及应用,尽管现有研究已逐渐从单一维度的GSE评估转变为多维度评估,但仍缺乏系统的城市GSE评估模型。
绿地公平性研究经历了从数量公平到空间公平再到社会公平的嬗变。系统地评估城市GSE水平并识别其盲区,厘清其在地理和社会维度的公平性分异特征并提出规划干预策略,是实现科学“增绿”的重要途径,也是上游主动式干预公众健康的重要抓手。然而,现有研究难以为不同GSE现状的区域提供优化策略。综上,本研究在暴露生态学视角下,旨在构建鸟瞰–目视视角下城市GSE评估体系,系统性地衡量城市GSE地理和社会公平性。
研究方法
研究区域
本研究选取中国南京市中心城区为研究区域。南京市中心城区包含新街口、河西、城南和江北四个市级中心,总体规划范围为804km2。中心城区不仅经济繁荣,在文化和历史方面具有重要地位,同时也是人口密度最高、路网最为复杂的区域。本研究利用ArcGIS 10.3将其划分为500m×500m的渔网网格,并以单个网格作为研究样本。
研究区域区位图 © 承颖怡,余兆武,张金光
城市GSE评估模型构建
本研究从鸟瞰–目视视角构建城市GSE评估体系。
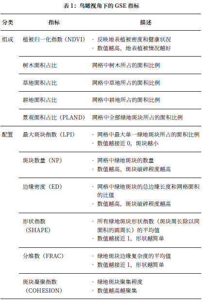
鸟瞰视角下的城市GSE指标选取及数据获取
研究首先从哥白尼开放获取中心网站下载2021年9月的哨兵-2号卫星影像(分辨率为10m),经哨兵数据应用平台(SNAP)及ArcGIS 10.3处理计算得出研究区域内的NDVI。其次,采用欧洲航空局WorldCover v100土地覆盖数据(分辨率为10m),经Fragstats 4.2计算研究区域内的绿地组成指标。结果显示,研究区域内共识别出8种土地覆盖类型。考虑到灌木和草本湿地的面积占比较小,本文仅将树木、草地及耕地三个类型的面积占比纳入GSE指标。随后在Fragstats 4.2中计算树木、草地及耕地的整体景观格局指数作为配置维度指标。
目视视角下的城市GSE指标选取及数据获取
研究首先利用ArcGIS以200m的间隔沿一、二、三级道路选取79 777个观测点,使用百度街景地图捕捉观测点上0°、90°、180°和270°四个基本方向的图像(640×480像素),共计319108张。随后,在Python 3.7中使用包含150个类别的ADE20K数据库训练全卷积网络(FCN-8s)模型,对图像进行语义分割以获取其组成内容。计算绿色植被所占的百分比,即绿视率(GVI)。
本文使用人机对抗评分评估公众对街景图像的感知质量。研究团队从街景图像数据库随机选择5000张涵盖不同景观元素特征的街景图像构建训练数据集。从景观、建筑和城市规划类高校研究人员,以及熟悉当地环境的沿街店铺人员中随机选取40名志愿者(男女比例1∶1)对7项街景图像感知质量指标进行线上打分,评分范围均为0(质量极低)~100(质量极高)。基于Python的随机森林模型对志愿者评分及不同街景元素的占比进行训练,并自动为街景图像数据集评分。每个网格的GSE指标数值为该网格内所有图像相应指标评分的均值。为了排除结果偏差,本研究剔除了观测点少于5个的网格,最终得到有效样本共2750个。
街景图像及其语义分割结果示例 © 承颖怡,余兆武,张金光
社会经济指标
本研究在空间分析中以房价水平为主要社会经济指标,以人口密度及人均GDP为协变量。研究团队通过2020年WorldPop数据库(分辨率为100m)获取人口密度数据;由南京市统计局2020年区级GDP及常住人口数量计算而得人均GDP;并通过在线房源和租赁平台链家网获取房价数据。计算每个网格内所有居住区的房价均值。
数据分析
在ArcGIS 10.3平台中,使用自然断裂法将鸟瞰–目视视角下的GSE指标数值分为7个等级并进行可视化,以评估研究区域内GSE的地理公平性。首先使用单变量局部莫兰指数(Moran’s I)检验房价水平,结果表明在研究区域内房价水平存在高度且正向的空间自相关性。随后分别对房价水平和GSE指标进行双变量局部莫兰指数检验及可视化空间关联分析。最后,使用最小二乘法(OLS)、空间滞后模型(SLM)、空间误差模型(SEM)及地理加权模型(GWR)四种模型对房价水平与GSE指标进行回归分析,并以人口密度和人均GDP为协变量。
随后,本研究依据决定系数(R2)和赤池信息量准则(AIC)等参数比较模型的拟合优度。GWR模型生成的系数估计图可以展示每个GSE指标的回归系数在研究区域内的变化,对提出科学、精细化的暴露盲区“网格化”干预路径具有重要意义。
研究结果与讨论
GSE指标空间分布特征
在鸟瞰视角下,GSE组成指标均呈现了不均衡分布现象。其中,NDVI、树木面积占比及PLAND,中心建筑较密集区域的数值较低,靠近山体区域的数值较高;边缘区域数值普遍高于中心区域,表明边缘区域普遍绿化程度较高,GSE水平较高。草地面积占比和耕地面积占比,中心区域数值普遍较低。对于GSE配置指标,NP和LPI呈现相反的分布特征,整体而言中心区域的绿地小但数量多,东北部及边缘区域的绿地大而数量少。ED、SHAPE、FRAC和COHESION分布相对较均衡,绿地形状较为规则且聚集度较高。
鸟瞰视角下GSE指标的空间分布 © 承颖怡,余兆武,张金光
在目视视角下,绿量及感知质量存在分布失衡现象。GVI、种类丰富度和通透性指标与NDVI,边缘区域的数值普遍高于中心建筑密集区,说明边缘区域绿化相对较好且街道较为开敞;可步行性、可达性、设施便利性、整洁度和安全性指标数值普遍较高,表明研究区域内街景感知质量普遍较高。
目视视角下GSE 指标的空间分布 © 承颖怡,余兆武,张金光
GSE指标与房价的空间关联
研究区域内古都文化核及河西片区的房价水平最高,向外围呈逐渐递减趋势。结果显示,19个GSE指标均与房价呈现显著的空间相关性。这表明,绿地条件越好、绿地越大、形状越多样化且凝聚度越高,房价水平则越高。此外,从系数来看,房价水平与鸟瞰视角下GSE指标的莫兰指数绝对值普遍低于其与目视视角下GSE指标的莫兰指数绝对值。此结果表明,房价水平与GSE绿量及质量密切相关,与现有多项探索城市公园绿地特征与房价水平关联的研究结果一致。
研究区域内房价水平的空间分布 © 承颖怡,余兆武,张金光
房价水平与不同GSE 指标的空间相关性 © 承颖怡,余兆武,张金光
表3展示了鸟瞰–目视视角下不同GSE指标的四种回归模型分析结果。整体而言,空间回归模型(SLM、SEM和GWR)的拟合程度远优于OLS。这一结果验证了研究结果的稳健性,再次证明了GSE与房价水平存在显著的空间效应。
GSE指标与房价的空间关联及分异特征
结果显示,研究区域内所有GSE指标的系数估计均有正有负,且负值所占面积可观,表明GSE存在显著的社会公平性分异。结合房价分布特征,高房价区域在鸟瞰视角下的NDVI、树木面积占比、PLAND、LPI、ED、SHAPE的系数估计值为正值,说明在该区域中,随着植被覆盖面积的增加、绿地规模的增大、绿地形状的多样化及与周边环境联系的紧密性增强,房价逐渐增高。同时,高房价区域在目视视角下的街道空间的GVI、可步行性、可达性、设施便利性、整洁度、安全性的系数估计为正值,表明该区域中随着街道空间绿量及街景感知质量的提升,房价水平逐步提升。这一结果可能由这些区域的地理位置所决定:低房价区域普遍位于中心城区的边缘区域,绿地条件较好,因此城市化水平的提升或许更能够拉高房价水平。街道绿量与街道品质也曾在现有研究中被证实与房价相关联。此外,本研究中大部分高房价区域内的草地面积占比、耕地面积占比、NP、种类丰富度、通透性的系数估计为负值,说明在高房价区域中建筑密度低、城市化水平低的片区,房价水平相对较低。
基于GWR 模型的房价水平与鸟瞰视角下GSE指标的系数估计 © 承颖怡,余兆武,张金光
基于GWR 模型的房价水平与目视视角下GSE指标的系数估计 © 承颖怡,余兆武,张金光
GSE规划干预策略
通过上文的分析,本研究发现目视视角下的GSE指标与社会经济水平的空间相关程度普遍高于鸟瞰视角。因此,在制定规划举措时,应优先考虑提升街道空间的绿量及质量。在微观层面,本研究识别了亟待优化的低GSE区域,并为此区域内的高社会经济水平片区和低社会经济水平片区分别提供优化策略。
1)低GSE–高社会经济水平区域。此区域内GSE与社会经济水平呈负向关联,典型特征是自身房价高,但绿地数量少,规模较小且形状规则,整体植被覆盖情况不佳。此特征多出现在发展较好、生活水平较高的城市区域。此类区域绿地“增量”难度极大,因此可考虑通过调整绿地结构,提升居民接触绿地的机会。绿地斑块形状越复杂,绿地边界与周边环境耦合度越高。可结合道路、河流等线型空间打造绿色廊道,增加破碎绿地的连接度,提升城区整体GSE水平。
2)低GSE–低社会经济水平区域。此区域内GSE与社会经济水平呈正向关联,普遍处于研究区域边缘区域且本身房价不高,城市活力相对较低;同时,此类区域内的草地、耕地占比高于树木。因此,此类区域内“增绿”的发展重点应放在增植树木,可考虑在草地上适当增加乔灌木,增加视觉上景观层次的同时,提升GSE质量。
研究结论与展望
结果表明,研究区域内的GSE在空间分布上存在不均衡现象。房价与GSE指标存在显著的空间关联,目视视角下的GSE指标与房价水平的空间相关程度普遍高于鸟瞰视角。此外,SLM和SEM模型在GSE指标预测房价水平的模型中拟合效果最好。GWR模型结果进一步表明,南京市中心城区的GSE无论在地理公平性层面亦或是社会公平性层面均存在显著的失衡现象。
本研究存在以下不足。首先,评估目视视角中的感知质量指标时,对街景图像训练集进行打分的志愿者的数量、职业构成、年龄分布等差异可能对结果造成一定的误差。其次,选取社区房价来表征社会经济水平具有一定的局限性,可结合社区平均收入和教育程度等指标全面衡量社会经济水平。再者,基于横截面数据的分析结果无法揭示“GSE–房价水平”之间的因果效应,未来可采用长时间序列的数据。最后,高密度城市区域的样本选取限制了规划调控举措的普适性,需进一步扩大研究区域。
参考文献
获取全文免费下载链接请点击“阅读原文”
编辑 | 高雨婷,马锡栋
翻译 | 高雨婷
制作 | 周舟,郭阳
▽ 扫描下方二维码即可订购本期
注:本文由作者及来源机构授权景观设计学前沿发布,未经授权不得以任何形式、任何文种在其他印刷版、网络版等媒介发表,如有违反,本刊将保留追究其法律责任的权利。若有转载,请后台联系授权。
如果你喜欢本期推送,
请点“赞”和点亮“在看”,分享给更多朋友吧!