注:本文为删减版,不可直接引用。原中英文全文刊发于《景观设计学(中英文)》(Landscape Architecture Frontiers)2025年第13卷第2期。获取全文免费下载链接请点击“阅读原文”;参考引用格式见文内。
导 读
历史街道是城市形态的重要组成部分和城市文化的物质载体,精细量化分析游客在历史街道中的空间感知是提升街道空间品质的重要基础。本研究以厦门市鼓浪屿为例,评估历史街道的物理空间特征、游客眼动和生理传感数据,以及心理感知,总结历史街道环境对游客心理感知的作用机理,并提出相应的街道空间优化方案。研究发现:1)历史街道的物理空间特征,包括建筑风格、商业布局、空间尺度及界面透明度,直接影响游客的视觉体验和视觉选择决策;2)视觉关注与街道空间的意象性、开敞度、透明性及复杂度之间显著正相关,与围合度之间显著负相关,其中街道宽敞度、活力和光线是主要影响游客生理反应的因素;3)“物理-生理-心理”作用机制表明,街道环境的视觉吸引力和情绪激发能显著影响个体的感知和行为决策,证实了视觉选择行为背后的“物理环境-眼动注视-情绪激发”过程。最后,研究针对不同街道类型提出空间感知优化策略,以为历史街道更新提供决策参考。
关键词
三维虚拟地理环境;历史街道;空间感知;
“物理-生理-心理”空间感知研究路径;
环境行为学;鼓浪屿
基于眼动和生理传感数据的
虚拟历史街道空间感知研究
Research on Spatial Perception in Virtual Historical Streets Based on Eye-Tracking and Physiological Sensing Data
郭晶1,2
李渊1,3,4,*
1 厦门大学建筑与土木工程学院
2 同济大学建筑与城市规划学院
3 厦门建筑遗产保护智能技术应用综合重点实验室
4 福建省社会科学研究基地厦门大学鼓浪屿研究中心
本文引用格式 / PLEASE CITE THIS ARTICLE AS
Guo, J., & Li, Y. (2025). Research on spatial perception in virtual historical streets based on eye-tracking and physiological sensing data. Landscape Architecture Frontiers, 13(2), 40‒63. https://doi.org/10.15302/J-LAF-0-020029
引言
随着中国城镇化进程的推进,城市规划已从传统的规模扩张转向质量提升。历史街道的建成环境不仅是影响游客步行行为的重要因素,也是传递地方历史记忆和文化特征的关键载体,对遗产保护和旅游发展具有重要意义。
文献综述
总体而言,国内外围绕历史街道的物理环境重现展开研究,通过虚拟现实、眼动实验等方法探索人本尺度的空间感知和行为模式,为未来深化历史街道的保护与优化设计提供了技术和理论基础。本研究依托环境行为学理论和街道设计质量5个维度,提出一种基于虚拟地理环境的历史街道空间感知研究路径,并创新性地将眼动追踪技术与虚拟现实相结合,以精确捕捉游客的视觉关注点。研究旨在探索游客在历史街道中的空间感知,进而为历史街道空间优化提供针对性建议。
研究方法
研究路径框架
研究提出“物理-生理-心理”历史街道空间感知研究路径。
历史街道空间感知研究路径 © 郭晶,李渊
研究区域
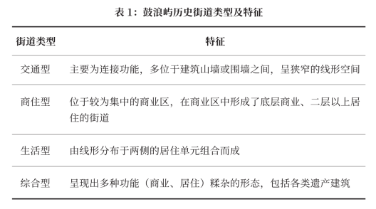
综合《鼓浪屿历史文化街区保护规划》、前期实地调研结果及相关既有研究,选择了一条最大化串联鼓浪屿核心遗产建筑要素,并包含交通型、商住型、生活型和综合型四种类型街道的研究路线(表1),路线总长度约3.5km,正常步行速度下虚拟漫游时长为20~30分钟。
研究路线(基于厦门市自然资源和规划局标准地图服务网站厦S〔2022〕05号标准地图制作) © 郭晶,李渊
实验受试者
通过网络和线下招募,共有41名厦门大学学生参与本研究的眼动和生理传感实验,其中女性占73.2%,男性占26.8%。在对虚拟场景真实性还原度的评价调查中,受试者平均评分为4.09(满分5),即虚拟地理环境能较大程度还原鼓浪屿历史街道的真实游览体验。
41名受试者实验截图 © 郭晶,李渊
受试者对虚拟场景真实性还原度评价调查示例。
该调查的评分标准为1分(最低)至5分(最高) © 郭晶,李渊
数据采集与多源融合
实验采用Gazepoint GP3设备同步采集受试者的眼动和生理传感数据。
第一步,基于UE 4游戏引擎搭建三维虚拟地理环境,受试者签署知情同意书和进行眼动校正后,在研究路线中进行虚拟漫游,并在结束后填写空间感知调查问卷。
第二步,参考以视频和虚拟漫游场景作为刺激材料的相关研究,以10s为单位,对眼动和生理传感数据进行切片分析,记录空间坐标变化,同时标注对应的眼动热区和生理指标变化。
第三步,对实验路线进行分段处理,并利用SuperMap软件的三维GIS分析功能对历史街区的物理环境进行详细分析。此外,采用ADE20K数据集进行每段街道视野范围的机器学习要素语义分割。
第四步,基于第二步的切片数据,对生理传感数据进行进一步统计,以每10s为一个时间窗口,对窗口内的数据进行平均值计算,以平滑极端值所带来的波动,确保分析结果的准确性和可靠性。
第五步,将上述各项数据基于统一的空间坐标集成于GIS平台,共获得8 375个空间坐标点及其对应的眼动和生理传感数据、每段街道的空间指标数据层,以及受访者的感知问卷数据。
指标选择与测量
物理层面指标
综合前人的研究、鼓浪屿的历史街道空间特征和计算可操作性,研究基于意象性、围合度、人的尺度、透明性和复杂度5个街道设计质量维度,选取了15个历史街道空间要素描述指标(表2)。
生理层面指标
参考既有研究,本研究选择以下生理层面指标来识别受试者对历史街道空间要素的注意力分布和情绪刺激反应,包括:1)注视点持续时间;2)瞳孔直径;3)皮电;4)心率和心率变异性。
心理层面指标
基于前人的研究,本研究采用调查问卷的方式来获取街道空间体验的心理感知数据。
空间感知调查问卷示例 © 郭晶,李渊
统计方法与模型
空间热力分析
本研究采用Getis-Ord Gi*方法来分析眼动关注要素和生理传感数据是否存在显著的空间集聚。
离散选择模型
本研究认为,影响受试者视觉关注选择的时空因素十分复杂,因此采用离散选择模型来分析受试者的生理反馈对视觉选择行为的影响。
研究结果
空间热点分析
分析结果显示,受试者在游览龙头路、安海路等商住型街道时,注视点持续时间显著增长,反映出这些街道独具特色的商业风貌和高信息密度的环境要素(如商店招牌和出入口空间)吸引了受试者持久的视觉关注。
生理数据热点分析(基于厦门市自然资源和规划局标准地图服务网站厦S〔2022〕05号标准地图制作) © 郭晶,李渊
在安海路、福建路等生活型和综合型街道,瞳孔直径的显著增大与这些街道上的核心印象类空间要素(如新老建筑交融)紧密相关,为受试者提供了丰富的视觉刺激和深刻的情感联结。
在中华路、市场路和龙头路等商住型街道,受试者的皮肤电反应强度显著提高。这类街道不仅包括多样化的沿街商店和高密度的建筑布局,还包括较强的街道照明和良好的视线通达性,这些因素共同形成了更加丰富的视觉体验。
心率及心率变异性的高值区域集中于鹿礁路和福建路附近,这些路段的核心遗产建筑不仅吸引了受试者的浓厚兴趣,更强化了与其个人记忆和过往经历紧密相连的情感纽带。
视觉吸引物空间热点分析
根据相关文献和鼓浪屿历史街道空间特征,本研究将眼动选择偏好的视觉吸引物分为四类:建筑要素、道路要素、自然要素和地标要素,共16项。其中,道路要素包括道路、广场、阶梯/陡坡、围墙/栏杆4个子项;自然要素包括天空、植物、山体/岩石、海4个子项;地标要素包括商店招牌、喷泉、路灯、路标/地名4个子项。
眼动数据空间热点分析图结果显示,建筑要素的高值区域主要集中在历史建筑较为集中的区域;道路要素的高值区集中在街道交汇处和边界明显的地方;自然要素的高值区则出现在海滩和公园等视野开阔的区域;而地标要素的高值区则多出现在商住型街道和空间节点。
眼动视觉关注要素热点分析(基于厦门市自然资源和规划局标准地图服务网站厦S〔2022〕05号标准地图制作) © 郭晶,李渊
街道空间特征-视觉吸引物相关性分析
研究通过街道空间特征指标与视觉吸引物的相关性分析,进一步揭示了物理环境对心理感知的影响。
空间特征指标与视觉吸引物相关性分析结果(*表示在0.05的水平上显示显著相关性,**表示在0.01的水平上显示显著相关性,***表示在0.001的水平上显示显著相关性) © 郭晶,李渊
1)意象性:人群活跃度与道路和植物呈负相关,与商店招牌呈正相关;历史建筑比例和西式建筑、遗产构件、山体/岩石、喷泉呈正相关。
2)围合度:街道宽度与西式建筑、遗产构件、喷泉呈正相关;街道高宽比(同侧)与广场、商店招牌呈现正相关。
3)人的尺度:天空开敞度与受试者对天空开敞度的关注度呈正相关;可视域体积与传统建筑、山体/岩石、喷泉等要素的视觉关注呈正相关。
4)透明性:墙壁占比与围墙/栏杆的视觉关注呈正相关。
5)复杂度:建筑占比与现代建筑呈正相关,与道路、植物、海呈负相关;环境色彩对比与现代建筑呈正相关,与路标/地名呈负相关。
视觉吸引物-生理指标MNL模型分析
为了揭示心理感知与生理指标之间的关系,研究通过MNL模型来量化不同视觉吸引物对生理数据的影响程度。结果显示,仅现代建筑、传统建筑、道路、围墙/栏杆、天空、植物和商店招牌7项视觉吸引物与生理指标之间具有显著关联(表4)。
注视现代建筑时,受试者的生理数据的反应并不强烈,但注视点持续时间与心率变异性呈显著负相关。注视传统建筑、围墙/栏杆时,受试者的左右瞳孔直径呈现显著变化。道路与皮电和心率结果呈显著正相关,这可能是由于道路上的视觉刺激(如地面铺装和指示标)吸引了受试者的注意,进而导致皮电和心率数据升高。围墙/栏杆与心率变异性呈显著正相关,即围墙/栏杆的高度和密度越大,心率变异性越高。天空和植物与注视点持续时间呈显著的负相关。注视商店招牌时,右瞳孔收缩,皮电值略有增加,心率变异性显著升高。
心理感知-生理指标回归分析
研究利用OLS回归模型来分析心理感知-生理指标之间的相关性。研究发现仅注视点停留时间、瞳孔直径和心率三个生理指标与心理感知项(封闭-开敞、热闹-冷清、阴暗-光明)表现出显著的统计学相关性。
心理感知与生理传感数据回归分析 © 郭晶,李渊
开敞度方面,模型1表明注视点持续时间与开敞度的感知存在正向关联,即开阔的街道环境能吸引更多的视线停留,表示宽敞空间可能增强人们的注意力和愉悦感。街道活力方面,模型2表明热闹感知越强(意味着街道上有更多的视觉兴趣区),瞳孔直径越大。光线方面,模型3显示光亮度感知越强,心率数值越低,表明光线明亮的街道环境可以增强受试者的积极情绪,使人们更加放松和冷静。
讨论
物理-生理-心理作用机制分析
研究围绕历史街道中游客的空间感知及其影响因素这一核心问题,基于虚拟地理环境的历史街道空间感知实验,对物理-生理-心理作用机制进行了总结,包括以下主要结论。1)物理层面因素直接影响游客的视觉体验和视觉选择决策。2)生理指标揭示了历史街道的地域风貌对提升旅游体验的潜在价值。3)心理层面因素在物理环境与生理反应之间起着桥梁作用。
历史街道空间优化策略
1)交通型街道:此类街道应增加街道宽度和开敞度,提升围墙的透明度,增强街道的视觉吸引力。
2)生活型街道:此类街道应充分考虑本地居民生活和游客体验诉求,对生活型街道进行立面风貌整治,提升街道的整洁度和开敞度。
3)商住型街道:此类街道应该加强对街道光线的调控,避免商店招牌导致的光线急剧变化引起游客生理不适;同时加强业态引导,促进现代商业与历史建筑的有机融合。
4)综合型街道:此类街道文化遗产建筑丰富,但出于遗产保护需求,墙壁占比较大,透明性低,互动性较弱。
结语
本研究提出的“物理-生理-心理”空间感知研究路径,丰富了环境心理学理论在历史街道研究中的运用,也为历史街道步行性研究提供了新的视角。在方法上,本研究构建了三维虚拟地理环境,采用眼动追踪和生理传感实验,为历史街道环境感知研究提供了一种新的量化方法,提升了研究的精确性。在应用上,为鼓浪屿四种类型的历史街道提供了人本视角的城市更新策略。
参考文献
获取全文免费下载链接请点击“阅读原文”
编辑 | 田乐,王胤瑜
制作 | 杜俊轩
▽ 扫描下方二维码即可订购本期
注:本文由作者及来源机构授权景观设计学前沿发布,未经授权不得以任何形式、任何文种在其他印刷版、网络版等媒介发表,如有违反,本刊将保留追究其法律责任的权利。若有转载,请后台联系授权。
如果你喜欢本期推送,
请点“赞”和点亮“在看”,分享给更多朋友吧!